点击右上角微信好友

朋友圈

请使用浏览器分享功能进行分享

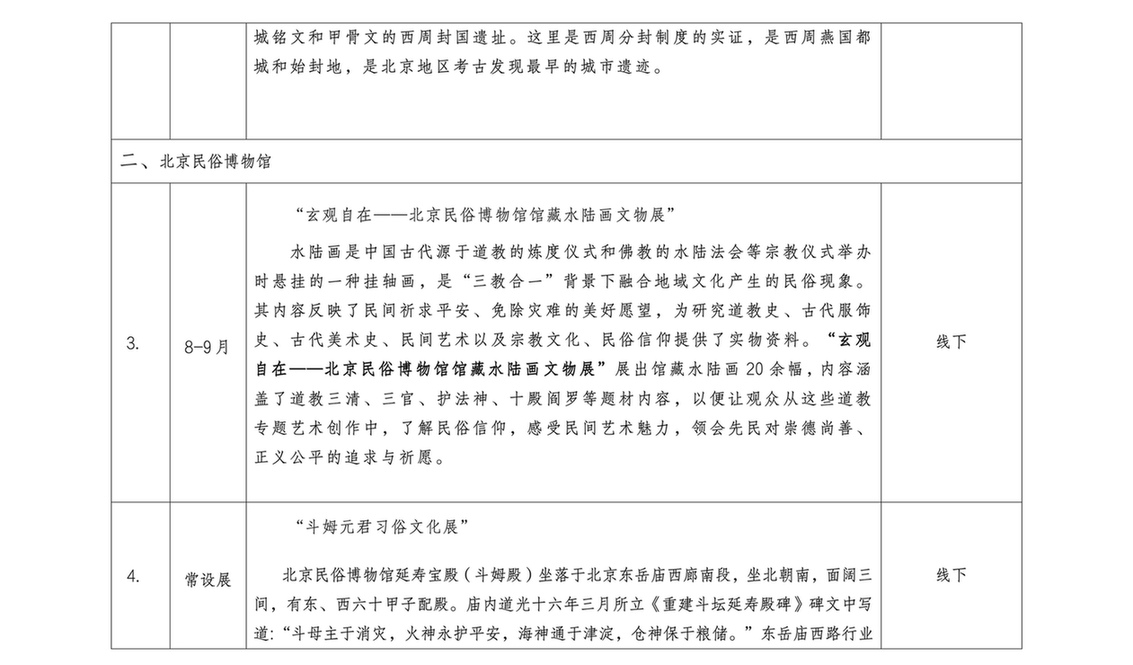
正在阅读:2025北京社会科学普及周分会场活动一览
首页> 新闻中心 > 正文

2025北京社会科学普及周分会场活动一览

来源:光明网2025-09-05 09:16

一、讲座
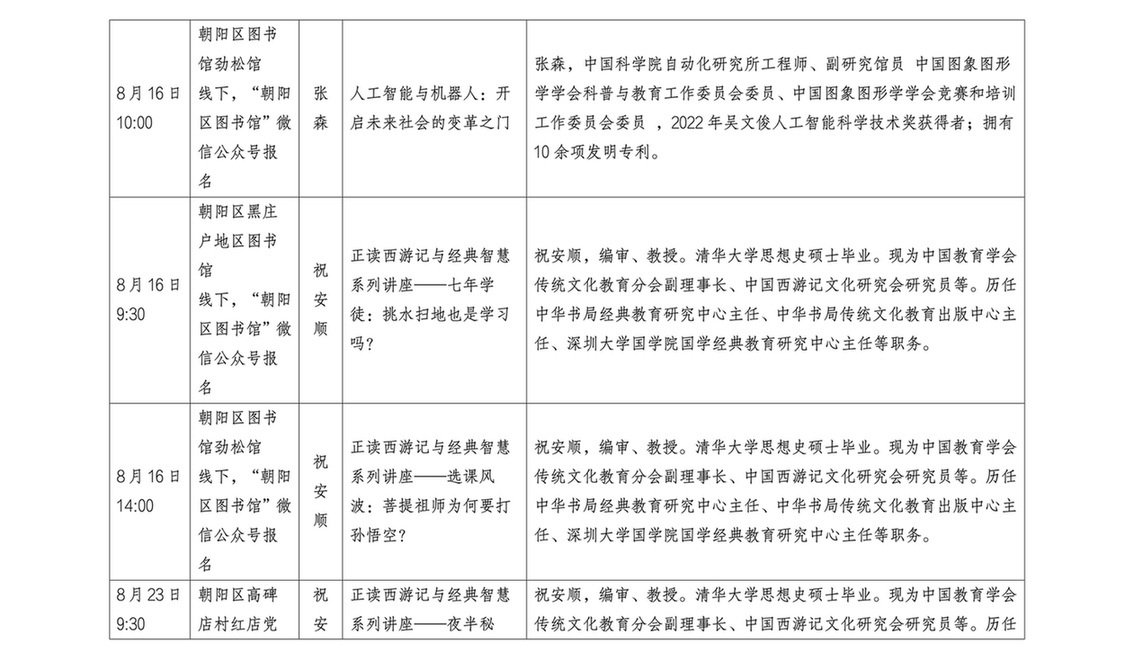
(一)朝阳区图书馆

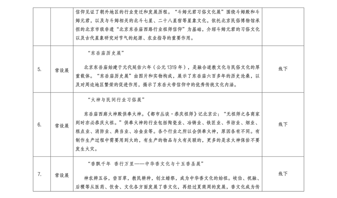
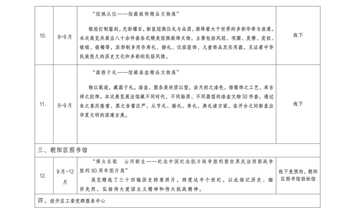
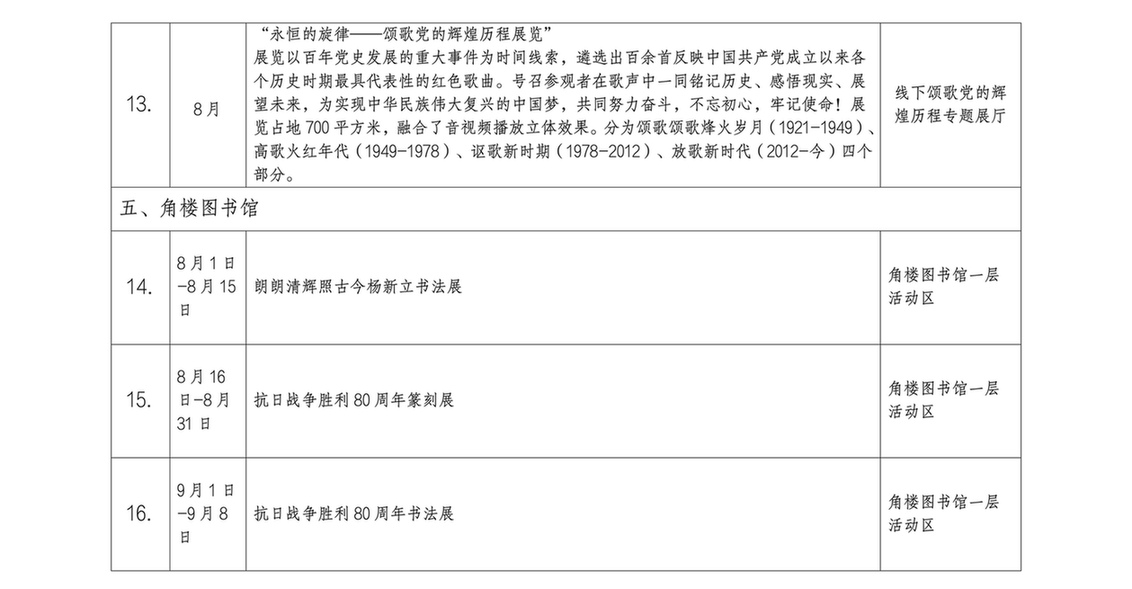
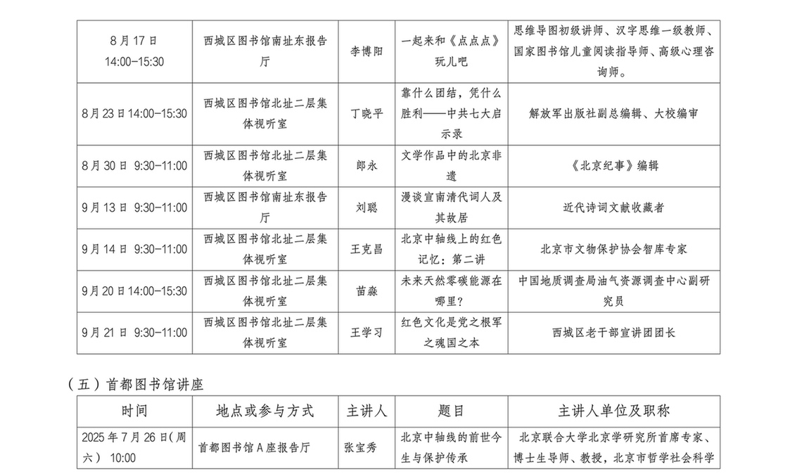
2025北京社会科学普及周分会场活动一览

2025北京社会科学普及周分会场活动一览

2025北京社会科学普及周分会场活动一览

2025北京社会科学普及周分会场活动一览

2025北京社会科学普及周分会场活动一览

2025北京社会科学普及周分会场活动一览

2025北京社会科学普及周分会场活动一览

2025北京社会科学普及周分会场活动一览

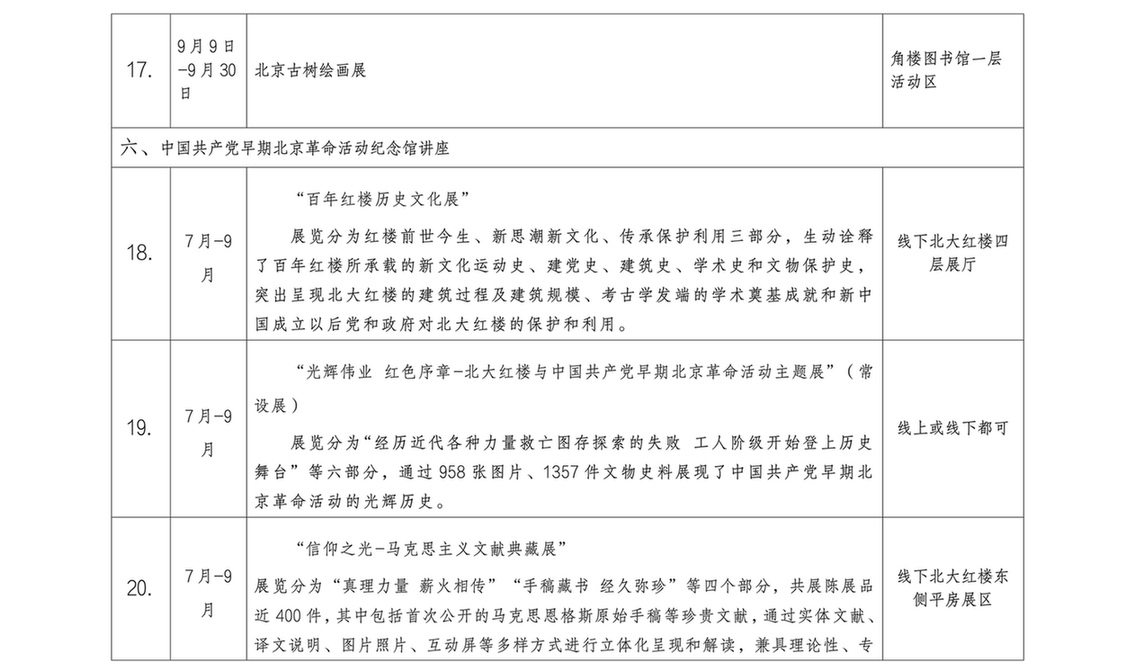
2025北京社会科学普及周分会场活动一览

2025北京社会科学普及周分会场活动一览

2025北京社会科学普及周分会场活动一览

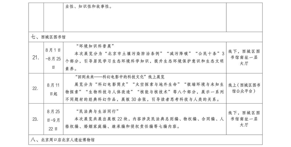
2025北京社会科学普及周分会场活动一览

2025北京社会科学普及周分会场活动一览

2025北京社会科学普及周分会场活动一览

2025北京社会科学普及周分会场活动一览

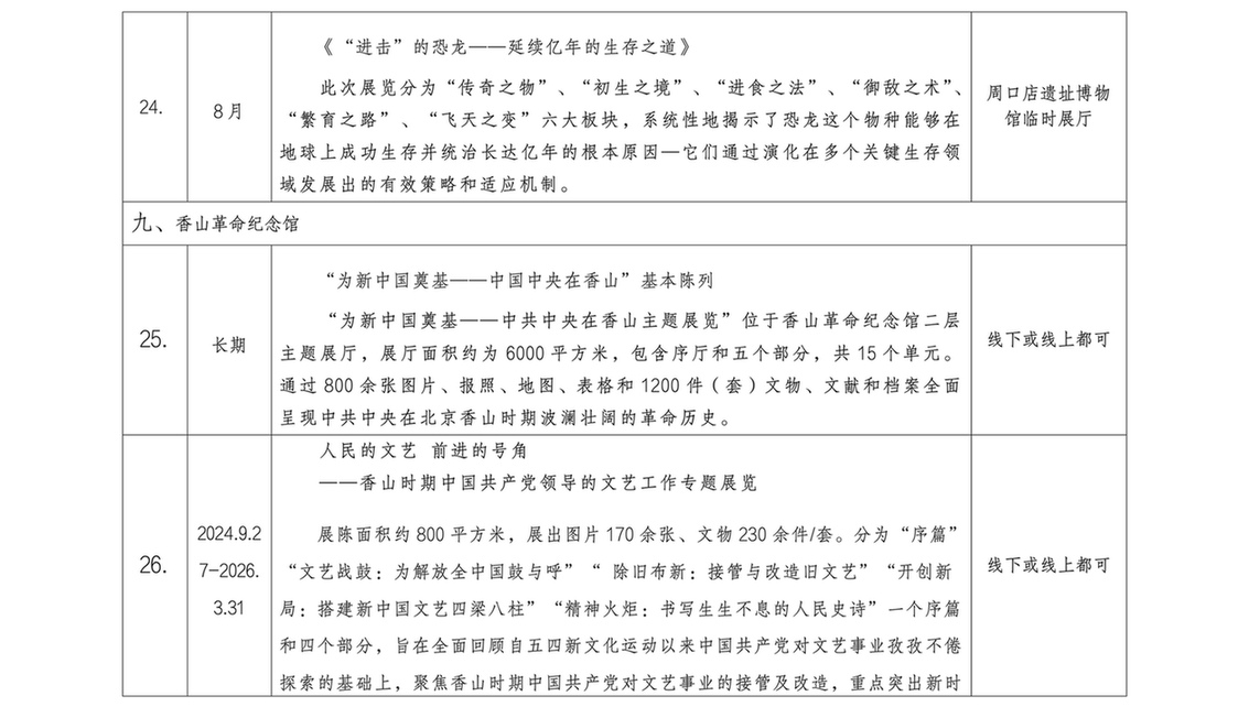
2025北京社会科学普及周分会场活动一览

2025北京社会科学普及周分会场活动一览

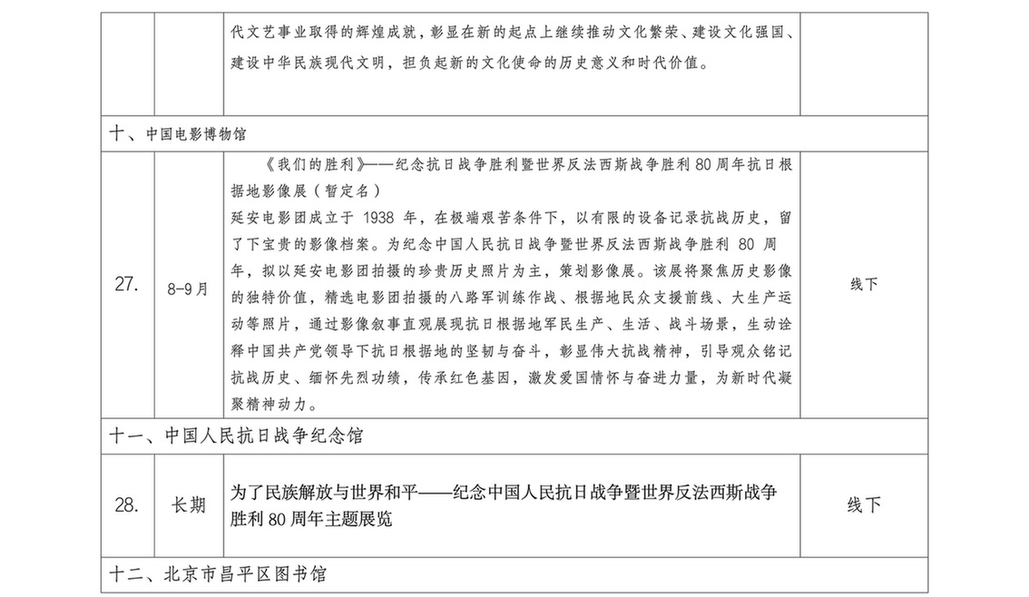
2025北京社会科学普及周分会场活动一览

2025北京社会科学普及周分会场活动一览

2025北京社会科学普及周分会场活动一览

2025北京社会科学普及周分会场活动一览

2025北京社会科学普及周分会场活动一览

2025北京社会科学普及周分会场活动一览

[ 责编:李卓凝 ]
阅读剩余全文(

相关阅读

您此时的心情

光明云投
新闻表情排行 /
  • 开心
     
    0
  • 难过
     
    0
  • 点赞
     
    0
  • 飘过
     
    0

视觉焦点

  • 山东青岛:夯实春季田管 确保小麦丰收

  • 四川荣县:乐德红土地 春日调色板

独家策划

推荐阅读
民族文化宫里珍宝千千万,但说到“镇馆之宝”,首先想到的便是1300多年前文成公主带到西藏的长鼓,许多观众慕名而来只为一睹它的“芳容”。
2025-11-28 13:02
为庆祝新疆维吾尔自治区成立70周年,“异元汽车杯”首届新疆国际摄影大赛9月28日正式启动。
2025-09-29 14:31
2025年4月10日,安徽省芜湖市无为市昆山镇三公山茶叶种植基地,千亩高山野生杜鹃在翠绿的茶园之间绚丽绽放,美轮美奂,美不胜收
2025-04-10 15:13
2025年4月1日,北京怀柔慕田峪长城内外山花盛开,美丽的春花把古长城打扮的多姿多娇,犹如春天里一幅壮美的风景画
2025-04-02 15:44